中国日侨人数连续12年下降
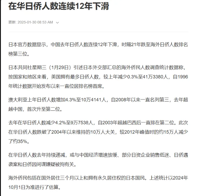
唐人日报2月1日讯:近日,根据日本官方数据显示,中国日侨人数已连续12年下降,跌至海外日侨人数排名的第三位。美国仍是日侨最多的国家,其次是澳大利亚。数据显示,2024年在华日侨人数减少4.2%,降至97,538人,首次跌破了维持多年的10万人大关。与2012年峰值时的约15万人相比,减少幅度达到35%。

该数据反映了日本侨民的迁移趋势及其他国家日侨数量的增长,成为日本社会与经济变化的一项重要指标。
约华人法律服务中心精办移民申请、移民监狱保释、恐惧面谈环节保释。【Phone:929-789-1391 ,347-652-8966;地址:3915 Main Street,418,Flushing NY 11354 。周一到周五AM10:00-PM18:00 人不能成功从监狱出来,只收基本律师费用】
